
После того как я смастерил своему приятелю ламповый преамп. Он попросил меня сделать простенький гитарный усилитель. Уж очень ему понравилась новое звучание его старого инструмента. По его мнению, если сравнивать не дорогой транзисторный комбик с самопальной лампой, то последняя рвет транзистор как Тузик грелку. Я склонен ему верить. Ведь как говорил один человек, из просмотренного мной когда-то видеоролика, – «Она лампа, сука. Она звучит. Как… как не странно». :-) |
|---|
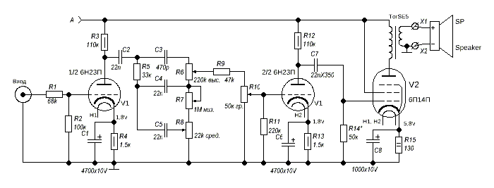
Поискав на просторах интернета схему гитарного усилителя я к сожалению, не нашел того, что мне было нужно. Возможно плохо искал. Но мне попадались либо сложные схемы типа Marshall JCM800, либо очень простые, либо что-то комбинированное. Поэтому, в качестве эксперимента, я решил совместить тембр-блок от Marshall с оконечником от чего-то более простого.
К сожалению, не могу представить инструментальный анализ работы блока, но на слух он ощутимо меняет характер звучания во всем диапазоне. Резистор R9 ограничительный т.к. при максимальном усилении на выходе имеют место быть заметные искажения. Обвязку 6П14П можно назвать стандартной. Резистором R14 также нужно скорректировать усиление выходного каскада. Резисторы R4 и R13 надо подбирать таким образом, чтобы напряжения на катодах было в интервале 1.5…2V, а резистор R15 подбирать так, чтобы на катоде 6П14П было 5.5…6 V. Резистор R2 подбирается по усилению первого каскада от 100 кОм до 1МОм.
А вот с блоком питания я немного намудрил, установив кенотрон 6Ц5С. Так как никаких принципиальных улучшений звука я не почувствовал, то можно сказать, что установил его исключительно для красоты. Всё-таки три лампы это не две лампы. Более того, с кенотроном начитаешь не только слышать, но и ощущать теплоту лампового звука. :-) Что касается фильтрации анодного напряжения, то тут я не стал изобретать велосипед и применил уже хорошо зарекомендовавший себя электронный дроссель. IRF830 у меня не оказалось и я поставил то, что имелось под рукой из подходящих транзисторов (STW12NK90Z). Радиатором для него служит сам корпус. Это хорошо видно на фотографии. Если в место кенотрона ставить полноценный диодный мост, то емкость C1 можно увеличить, поставив 220х350V.
Силовой TorAN 40 и выходной TorSE 5 я заказывал в Истоке. Лампу 6Н23П смело можно менять на более дешевую 6Н2П или если не устанавливать кенотрон, то на 6Н1П. Анодные и катодные резисторы лучше взять 05Вт. и только катодный для 6П14П не менее 2Вт. Переменные резисторы одинарные общего назначения. Вообще я не ставил себе цель сделать аппарат класса HI END и к деталям не предъявлял никаких особых требований.
Корпус и колпаки трансформаторов мне помогли сделать на заводе сварив из листовой нержавейки. Все проходы проводов через металл заизолированы резиновыми вставками. Необходимо помнить о том, что колпаки, через металлический шток и корпус, могут образовывать замкнутую петлю на трансформаторе поэтому эту петлю надо разорвать, подложив под колпаки прокладки или заизолировав шток. Также под трансформаторы подложены пластиковые прокладки чтобы исключить возможность замыкания обмоток на корпус.
Нижняя крышка из фольгированного стеклотекстолита крепится на специальных кронштейнах. Ножки взяты от какой-то древней аппаратуры. И конечно куда ж без деревянных боковушек. Без них усилок вообще работать не должен. :-)
Вот и все. Заказчик остался доволен. Усилитель не фонит. Звук живой и приятный. А главное если не заморачиватся с корпусом, а использовать готовый, то усилитель можно сделать за пару дней. Конечно при условии, что на руках все комплектующие.
К моему большому сожалению разводка платы была утеряна. Поэтому в прилагаемых файлах только схема в формате spl7.
А на этом всё.
20.10.16
В процессе эксплуатации усилителя был отмечен сильный нагрев силового трансформатора. Собственно говоря, по расчетам нагрузок этот транс только-только подходит для питания этой схемы. Греется он конечно сильно, но рука держит, а значит ничего страшного не происходит. Но на всякий случай тому, кто захочет повторить схему, лучше взять трансформатор хотя бы ватт на 70 и отказаться от кенотрона в пользу диодного моста. Для лучшего охлаждения трансформаторов в колпаках были сделаны отверстия в нижней и верхней частях.
03.11.16
Если вдруг найдете в статье неточности или заблуждения. Напишите мне об этом. Я подправлю.
Приложение: Скачать схемы.